PROTOCOL D’ACTUACIÓ EN CAS D’EMERGÈNCIES EXTERIORS (FENÒMENS METEOROLÒGICS
ADVERSOS) PER AL PERSONAL FUNCIONARI DE CENTRES DOCENTS PÚBLICS NO UNIVERSITARIS
DEPENDENTS DE LA CONSELLERIA COMPETENT EN MATÈRIA D’EDUCACIÓ.
INSTRUCCIONS EN CAS D’ALERTA




RECOMANACIONS:





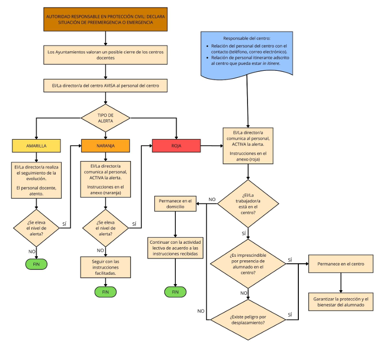
ESQUEMA BÀSIC D’ACTUACIÓ EN CAS D’EMERGÈNCIA PER FMA:

Per a més informació, podeu consultar el protocol d’actuació complet ací.
