——————————————————–
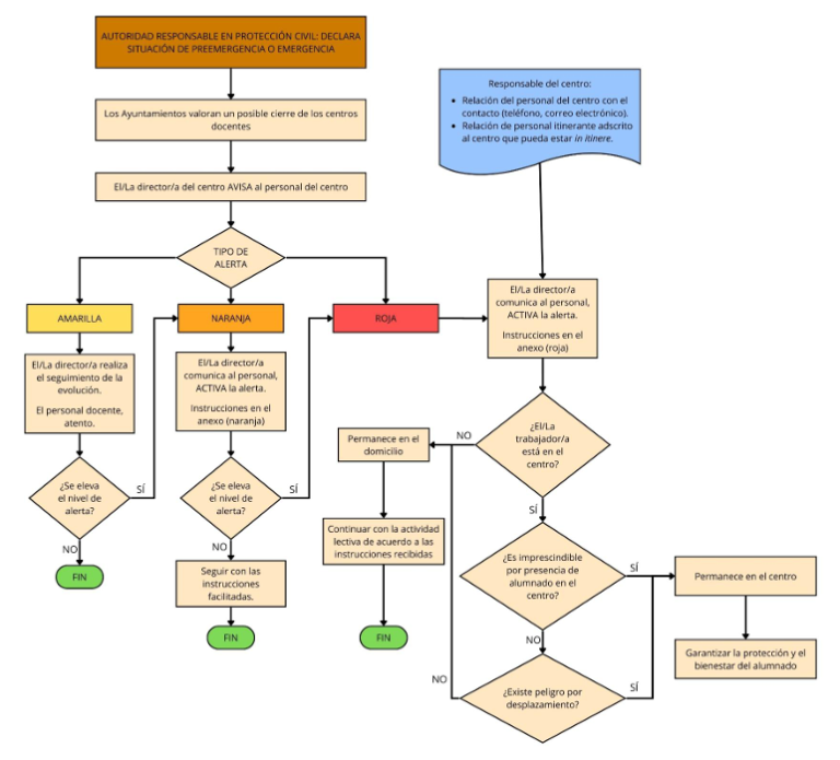
INSTRUCCIONES EN CASO DE ALERTA










Para más información, podéis consultar el protocolo de actuación completo aquí.
Donde todos encuentran su lugar
——————————————————–
INSTRUCCIONES EN CASO DE ALERTA










Para más información, podéis consultar el protocolo de actuación completo aquí.