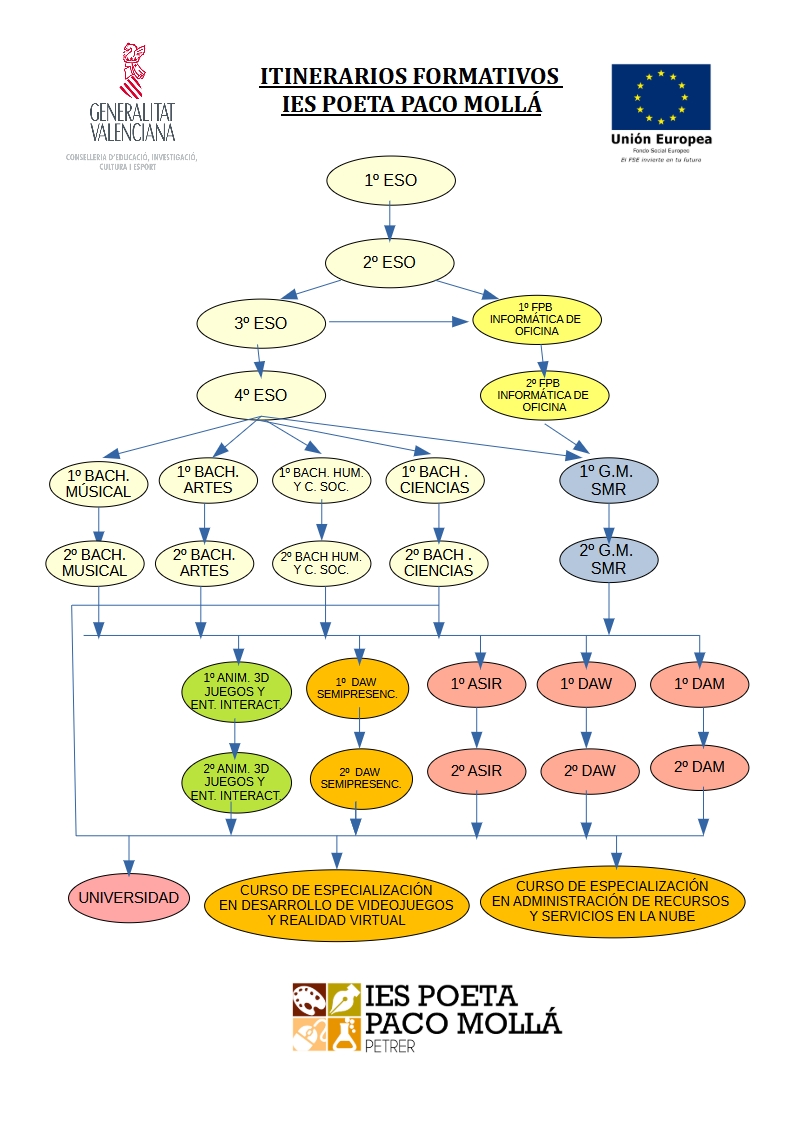
Ciclos de FPB, Grado Medio (SMR), Grado Superior (ASIR, DAM, DAW y Animación 3D) y Cursos de Especialización en Videojuegos y Cloud Computing
Desde nuestro centro hemos procurado potenciar la formación profesional de la familia de la informática en la comarca. El alumnado dispone de los todos ciclos formativos la familia profesional de informática además de un curso de especialización de «Desarrollo de videojuegos y realidad virtual». Desde el curso 2023-24 contamos con la familia profesional de Imagen y Sonido con el Grado Superior en «Animaciones 3D, Juegos y Entornos Interactivos».
Esta familia profesional recoge a los profesionales de la informática que desarrollan su actividad en servicios tales como: mantenimiento de sistemas informáticos, comercialización de programas informáticos, desarrollo de programas y aplicaciones informáticas; todas estas actividades tienen su aplicación en cualquier sector económico, siendo además una de las familias profesionales más dinámicas ya que se encuentra sometida a continuo cambio tecnológico.
Puedes descargar el catálogo formativo de ciclos formativos desde aquí: https://portal.edu.gva.es/iespacomolla/wp-content/uploads/sites/638/2025/03/Oferta-Formativa-IES-Paco-Molla-Curso-2023-24_compressed.pdf
Asignaturas para el curso 2024-25: https://portal.edu.gva.es/iespacomolla/oferta-formativa-del-centro/
Oferta formativa de ciclos formátivos de la Conselleria de Educación:
Clic aquí para acceder a más información
Oferta formativa de cursos de especialización de la Conselleria de Educación:
Clic aquí para acceder a más información










