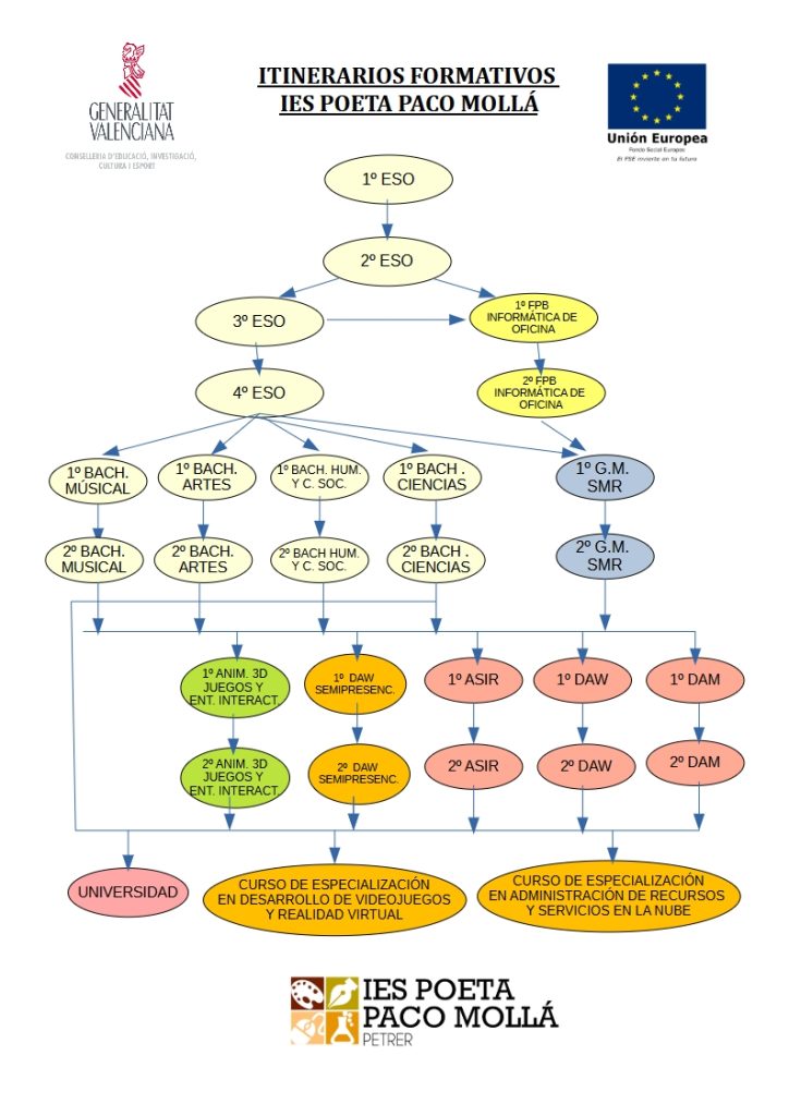
Desde el IES Poeta Paco Mollá se pueden cursar los siguientes estudios:

Puedes consultar la oferta formativa del centro en este enlace: https://portal.edu.gva.es/iespacomolla/oferta-formativa-del-centro/
Desde el IES Poeta Paco Mollá se pueden cursar los siguientes estudios:

Puedes consultar la oferta formativa del centro en este enlace: https://portal.edu.gva.es/iespacomolla/oferta-formativa-del-centro/