
ORIENTALINE
OrientaLine és un recurs fàcil d’usar, intiutiu i dirigit a l’alumnat ia les famílies que a més s’actualitza cada any i que proporciona informació de tots els estudis que s’imparteixen en aquest moment (graus universitaris, FP Media i FP Superior).
No deixeu de fer els qüestionaris d´orientació acadèmica i professional perquè pugueu aprofitar totes les possibilitats que ofereix el programa.
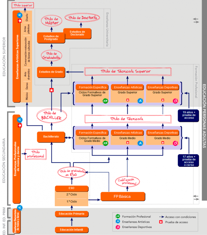
SISTEMA EDUCATIU

ACTUALITAT
Prova d’accés a la universitat (PAU) 2025/2026
NOVES PONDERACIONS CURS 2025/26
Ja podeu consultar les noves ponderacions per a l’accés a les universitats públiques de la Comunitat Valenciana.
Si estàs en alguna d’aquestes situacions, i vols fer Formació Professional:
- Acabes 4t ESO i has decidit fer una Grau Mitjà d’FP, si tens dubtes entre Batxillerat i FP fes sol·licitud als dos ensenyaments.
- Si realitzaràs la prova d’accés de CFGM o CFGS, igualment has de fer procés de preinscripció a aquests ensenyaments.
- Si estàs en 1r de Batxillerat i has decidit canviar a un Grau Mitjà d’FP
- Si estàs en 2n de Batxillerat i vols accedir a un Grau Superior d’FP, o tens dubtes entre aquesta opció o continuar en un grau universitari, fes sol·licitud a tots dos ensenyaments.
- Si estàs acabant un 2n curs de FPB i vols continuar amb un cicle de Formació Professional.
Més informació del calendari a CICLES FORMATIUS o al departament d’orientació.
ALTRES ESTUDIS
ENSENYAMENTS DE RÈGIM ESPECIAL
1. PRESA DE DECISIONS
2. UNIVERSITAT
Universitats públiques Comunitat Valenciana
Universitats altres comunitats autònomes
Altres universitats privades
3. PROVES D’ACCÉS A LA UNIVERSITAT (PAU)
4. FORMACIÓ PROFESSIONAL
